会员登录
官方微信
官方微博
联系我们
用户名:
密码:
验证码:
入会申请
忘记密码?
优米官网登录入口网页版
协会简介
协会章程
组织架构
协会分支
历史沿革
入会申请
联系方式
会员名单
行业动态
协会动态
行业资讯
政策法规
通知公告
设计大赛
经济运行
统计数据
运行分析
科技教育
科技动态
钟表大师
职业教育
钟表技术
质量标准
质量提升
标准动态
品牌建设
驰名商标
优势品牌
产业基地
国际品牌
商贸会展
展会信息
市场工作
政策调研
企业营销
产品监制
售后服务
收藏品鉴
收藏研究
国产钟表
进口名表
交流鉴赏
钟表文化
时间基准
钟表历史
文化传播
钟表杂志
钟表艺术
国际交流
中瑞交流
货物贸易
服务贸易
企业之窗
企业动态
骨干企业
行业精品
优米app官方下载
技艺工坊
维修知识
首页
>>
质量标准
>>
标准动态
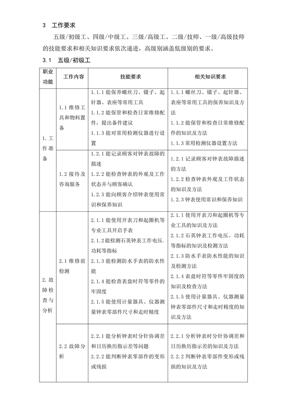
钟表维修工国家职业标准
关注:7512
发布时间:2022-03-20 作者:人力资源社会保障部 来源:人力资源社会保障部
a >
微博推荐
热门推荐
关注!强制性国家标准《儿童手表安全技术要
中国钟表行业第一个强制性国家标准GB44
钟表维修机构等级评价规范团体标准
钟表维修工国家职业标准(2002年版)
钟表及计时仪器制造工国家职业技能标准(2
关于征求2020年5项钟表标准征求意见稿
全国钟表标准化技术委员会(SAC/TC1
《钟表及计时仪器制造工》国家职业技能标准
关于征求2019年6项钟表标准征求意见稿
关于征求2018年第三批七项钟表标准征求
一周新闻点击排行
全国钟表标准化技术委员会
[详细]
Ⅰ
以「未来时」续写「过去时」贝伦斯特别呈现猎
Ⅱ
“百年烟钟历史文物珍品展”品鉴(六)八大品
Ⅲ
以「未来时」续写「过去时」
Ⅳ
长空之上
Ⅴ
2025年10月钟表行业经济运行简报
人气视频
更多>>
2024.8.8京东钟表之夜
Ⅰ
飞亚达
Ⅱ
手表拆盖技术
Ⅲ
“冠军”的绝活|钟表界的“扛把子”!有记忆
Ⅳ
雷诺
Ⅴ
罗西尼表业2024迎春文艺演出华彩绽放
协会动态
更多>>
2024年度工作总结和2
[详细]
Ⅰ
第七届苏颂钟表文化节暨维修工考核在开封举办
Ⅱ
优米娱乐有限公司地址查询国家职业标准终审会在济南顺利
Ⅲ
2025优米app 下载设计专委会工作会议在漳
Ⅳ
湖南省衡阳县被授予“中国钟表产业基地·衡阳
Ⅴ
「钟表匠心·标准领航」《钟表维修工国家职业
行业资讯
更多>>
“百年烟钟历史文物珍品展
在百年烟钟初创时期,在历史片段记载中,在人们的...
[详细]
长空之上
...
[详细]
友情链接
品牌授权对接平台
国务院国资委协会网
中华人民共和国工信部
中华人民共和国商务部
中华人民共和国民政部
中国轻工业网
上海市钟表行业协会
山东省钟表协会
广东省钟表行业协会
深圳市钟表行业协会
福建省钟表行业协会
中国制笔协会
漳州市钟表同业公会
厦门市钟表协会
瑞士钟表工业联合会
日本时计协会
香港钟表业总会
香港表厂商会
yo米直播赛事